Course Content
Chapter 1: The Principles of Professional Building
Welcome back to Class35. We’ve set the stage, and now it’s time to look at the "rules of the game". This lesson introduces the fundamental discipline required to transition from an amateur to a master builder. Construction is a discipline of precision, and as you will learn, preparation is the absolute key to success. In this session, we establish the "Golden Rules" of the trade and the "Paperwork" foundations necessary before a single brick is laid
0/8
Site Work & The Geometry of Setting Out
Construction & Brickwork Technology
About Lesson

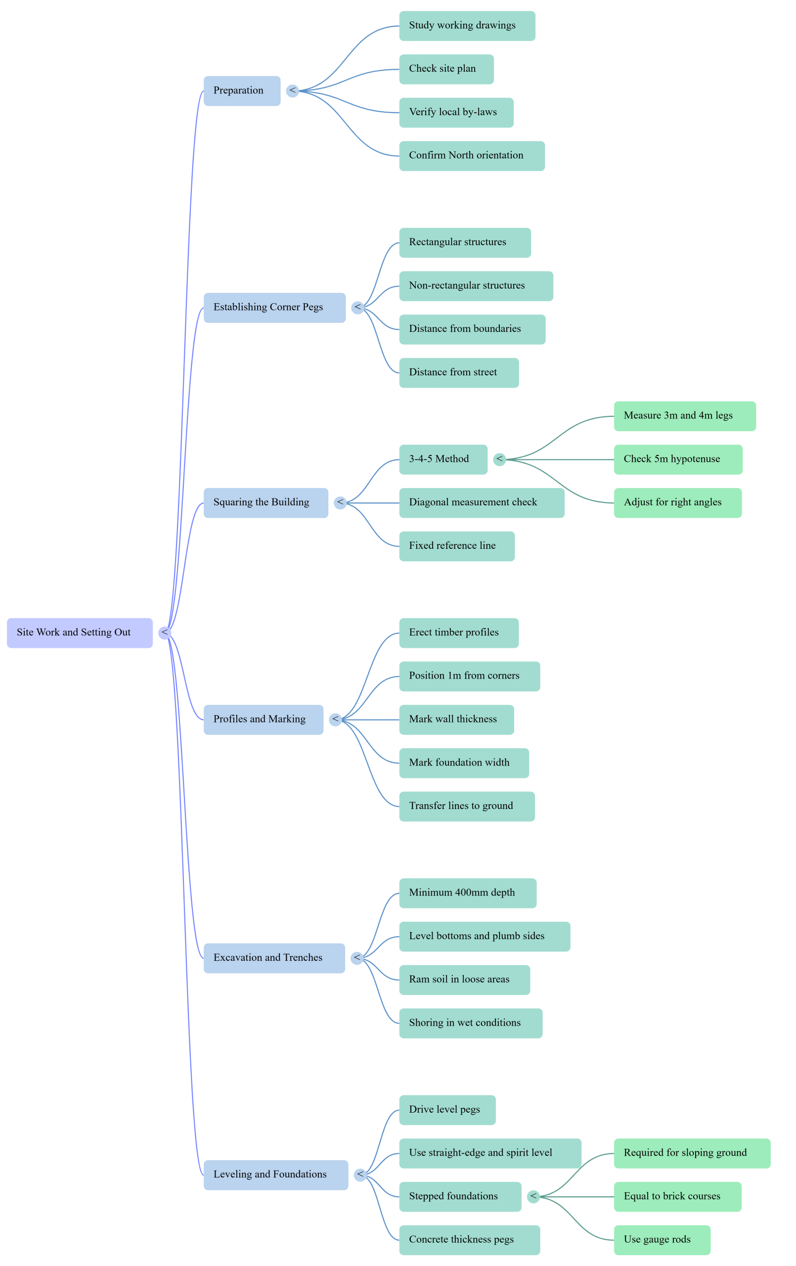
This module, Site Work & The Geometry of Setting Out, provides a detailed guide to the critical first steps of any construction project: accurately transferring architectural plans onto a physical building site.

Before any excavation begins, builders must study site plans to ensure compliance with local by-laws regarding street and boundary setbacks. You will learn the systematic process of “setting out,” which involves establishing fixed building lines, using profile boards to mark wall and foundation widths, and employing geometric techniques like the 3-4-5 Method and diagonal measurements to ensure the structure is perfectly square.

The module also covers the practicalities of site preparation, from establishing level pegs to managing sloping ground through the use of stepped foundations

Exercise Files
Copy of Construction Project Proposal Presentation_4.pdf
Size: 15.13 MB
05-Clay Bricklaying Made Easy.pdf
Size: 1.32 MB
NotebookLM Mind Map.png
Size: 353.80 KB
Join the conversation