About Lesson
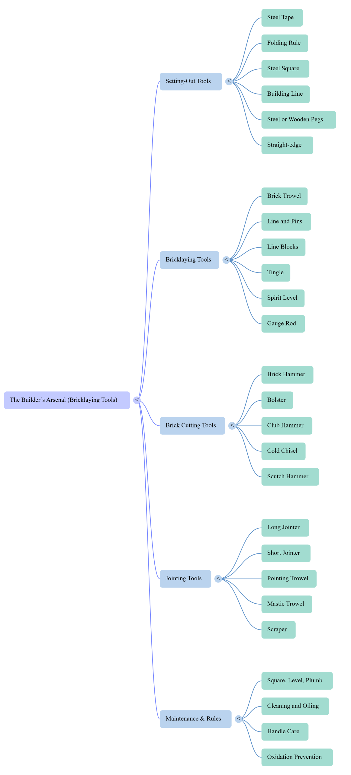
Building on the foundation of the “Three Golden Rules” (Square, Level, and Plumb), this lesson delves into the specific instruments required for professional masonry. To achieve professional results, a builder must not only possess the correct equipment but also master the specific function and care of each tool.
The curriculum is divided into four primary modules:
Group 1: Setting-out Tools – Learn to establish accuracy from the start using steel tapes, folding rules, and steel squares to ensure perfect right angles. You will also explore the use of building lines, pegs, and aluminum straight-edges for site leveling.
Group 2: Bricklaying Tools – Master the core instruments of the trade, including the brick trowel for mortar spreading and the spirit level for ensuring work is level and plumb. This section also covers alignment tools like line pins, tingles, and gauge rods.
Group 3: Brick Cutting Tools – Understand how to modify materials for a perfect fit using the brick hammer, bolster, and club hammer. This module also introduces cold chisels and scutch hammers for “chasing” walls to accommodate plumbing and electrical lines.
Group 4: Jointing Tools – Discover how to provide the final aesthetic and structural finish using long and short jointers, pointing trowels, and mastic trowels
The curriculum is divided into four primary modules:
Group 1: Setting-out Tools – Learn to establish accuracy from the start using steel tapes, folding rules, and steel squares to ensure perfect right angles. You will also explore the use of building lines, pegs, and aluminum straight-edges for site leveling.
Group 2: Bricklaying Tools – Master the core instruments of the trade, including the brick trowel for mortar spreading and the spirit level for ensuring work is level and plumb. This section also covers alignment tools like line pins, tingles, and gauge rods.
Group 3: Brick Cutting Tools – Understand how to modify materials for a perfect fit using the brick hammer, bolster, and club hammer. This module also introduces cold chisels and scutch hammers for “chasing” walls to accommodate plumbing and electrical lines.
Group 4: Jointing Tools – Discover how to provide the final aesthetic and structural finish using long and short jointers, pointing trowels, and mastic trowels
Exercise Files
Join the conversation